对于 UDS 协议,没法剥离出一个完全原子的概念出来理解,很多概念之间是相互穿插着的。
所以私以为一种比较好的理解思路便是,一股脑的介绍完所有的概念,
然后再通过一个简单的服务请求,或是 DTC 的报告,将这些概念逐个逐个的进行穿插和联系。
(TODO:后续可以画两个图,分别将 DCM 和 DEM 的概念串联起来;实名 diss 一下公司的某讲师,一上来就把各种服务的参数怼新人的脸上,不知道的以为是在期末考试划重点。。。)
基本概念
子服务
一个 Bit 有 8 个 b,其中的后 7 个 b 表示子服务的 id,而第 8 个 b 表示是否抑制肯定响应位。
抑制肯定响应位的含义有两层,第一层是如果当前需要回复的是消极响应,那么无论如何都需要回复出去;
第二层是,只有需要回复的是积极响应,并且没有发送过 0x78 的报文(也就是 p2 没有超时),那么则不需要回复该积极响应,否则都要回复。
积极响应与消极响应
P2/P2*
在 UDS 的概念中定义了定时器 p2 和 p2 *。当一条服务从刚开始处理,到 p2 定时器超时,这个期间,如果服务还没有处理完,则需要给外部的诊断仪或者脚本发送 0x78 的报文,告知对方当前的服务超时了,后续还会将响应发来。紧接着就会启动 p2*的定时器,在 p2* 的定时器超时后,又会接着发送 0x78 的报文 (其中 p2 定时器的单位是 1ms,p2* 定时器的单位是 10ms)
S3
在 ECU 中会维护一个名为 S3 的定时器,假如当前 ECU 的会话状态不是默认会话,那么就会启用该定时器。一旦有新的请求,便会刷新该定时器。如果在定时器到时的时候,依旧没有新的请求,那么 ECU 就会自动将会话切换到默认会话下。
Dcm
DataIdentifier
RoutineIdentifier
Session
ECU 刚上电时,都是处于默认会话
会话可由用户自行在工具中配置,但规范规定了一些固有的会话类型:
| 会话 id | 会话名 |
|---|---|
| 0x01 | defaultSession |
| 0x02 | ProgrammingSession |
| 0x03 | extendedDiagnosticSession |
| 0x04 | safetySystemDiagnosticSession |
SecurityLevel
Dem
DiagnosticTroubleCode
DiagnosticTroubleCodeStatus
| Bit | Name | Description | Condition |
|---|---|---|---|
| Bit0 | TestFailed | 表示 DTC 最近一次报告的结果是否为 Failed | 当最近一次报告的结果为 Failed 时,需要将当前 Bit 置为 1; 当最近一次报告的结果为 Passed、DEM 模块首次初始化、或者 ClearDiagnosticInformation 时,需要将当前 Bit 置为 0(老化成功并不会将当前 Bit 置为 0) |
| Bit1 | TestFailedThisOperationCycle | 表示 DTC 在当前的操作循环中,是否报告过 Failed | 在当前操作循环中,只要报告了 Failed,就需要将当前 Bit 置为 1; 当重启操作循环、DEM 模块初始化,或者 ClearDiagnosticInformation 时,需要将当前 Bit 置为 0 |
| Bit2 | PendingDTC | 表示 DTC 在当前的操作循环,以及上一个操作循环中,是否报告过 Failed | 当报告 Failed 时,需要将当前 Bit 置为 1; 当此时的操作循环结束,并且在这个操作循环中没有报告过 Failed(Bit1 和 Bit6 都为 0)、或者 DEM 首次初始化、或者 ClearDiagnosticInformation 时,需要将当前 Bit 置为 0 |
| Bit3 | ConfirmedDTC | 表示 DTC 经历了一定次数的操作循环,并且在这些操作循环中都报告过 Failed 时,需要将当前 Bit 置为 1 | 当 DTC 老化完成, 或是 DEM 模块首次初始化, 或是当前的数据因为存储的 overflow 而被移除, 或是 ClearDiagnosticInformation 时,需要将当前 Bit 置为 0 |
| Bit4 | TestnotCompletedSinceLastClear | 表示自从上一次 clear 之后,是否有报告过 Passed 或者 Failed | 当报告 Failed 或者 Passed 时,需要将当前 Bit 置为 0; 当 ClearDiagnosticInformation 或者 DEM 模块初始化时,需要将当前 Bit 置为 1;需要注意的是,dtc 报告的 preFailed 或者 prePassed 并不算是一次完整的报告 |
| Bit5 | TestFailedSinceLastClear | 表示自从上一次 clear,当前的 DTC 是否有报告过 Failed。 | 当报告 Failed 时,需要将当前 Bit 置为 1; 当 ClearDiagnosticInformation 或者 DEM 模块初始化,或者老化成功,或者因为 overflow 将数据删除了,需要将当前 Bit 置为 0 |
| Bit6 | TestNotCompletedThisOperationCycle | 表示在当前的操作循环中,是否没报告过 Failed 或者 Passed。 | 当报告 Failed 或者 Passed 时,需要将当前 Bit 置为 0; 当重启操作循环、DEM 模块初始化,或者 clearDiagnosticInformation 时,需要将当前 Bit 置为 1 |
| Bit7 | WarningIndicator | 初始值为 0;当配置了 indicator,Bit3 变为 1(此时 Bit0 也一定为 1),并且也符合主机厂或者供应商的需求时,将当前 Bit 置为 1 当 healing 结束,0x14 服务,或者一些主机厂自定义的条件满足时,将当前 Bit 置为 0 |
对于有 dtc,当报告 failed 时需要将 bit7 置为 0 的 dtc 而言,有以下的状态位变化:
| bit7 | bit6 | bit5 | bit4 | bit3 | bit2 | bit1 | bit0 | Result | |
|---|---|---|---|---|---|---|---|---|---|
| 初始状态 | 0 | 1 | 0 | 1 | 0 | 0 | 0 | 0 | 0x50 |
| 初始化->failed | 0 | 0 | 1 | 0 | 1 | 1 | 1 | 1 | 0x2F |
| failed->重启操作循环 | 0 | 1 | 1 | 0 | 1 | 1 | 0 | 1 | 0x6D |
| failed->重启操作循环 | 0 | 1 | 1 | 0 | 1 | 0 | 0 | 1 | 0x69 |
对于有 dtc,当报告 failed 时需要将 bit7 置为 1 的 dtc 而言,有以下的状态位变化:
| bit7 | bit6 | bit5 | bit4 | bit3 | bit2 | bit1 | bit0 | Result | |
|---|---|---|---|---|---|---|---|---|---|
| 初始状态 | 0 | 1 | 0 | 1 | 0 | 0 | 0 | 0 | 0x50 |
| 初始化->failed | 1 | 0 | 1 | 0 | 1 | 1 | 1 | 1 | 0xAF |
| failed->重启操作循环 | 1 | 1 | 1 | 0 | 1 | 1 | 0 | 1 | 0xED |
| failed->重启操作循环 | 0 | 1 | 1 | 0 | 1 | 0 | 0 | 1 | 0xE9 |
Aging 与 Healing
二者的区别就在于,对于一些 dtc 而言,需要在报告 failed 之后,将 bit7 置位为 1,并在一定的操作循环之后,才将其置为 0。
(注:此处先不考虑 dtc 在这期间报告 passed 的情况,因为存在一些厂商要求报告 passed 之后,将 bit7 置为 0)
因此,将上述流程,描述为 healing,也就是愈合。
而在经过了 healing 之后,距离能够自主的通过操作循环的重启,将相关的故障信息清楚的流程,称之为 aging,也就是老化。
(注:此处先不考虑 dtc 在这期间报告 failed 的情况)
Snapshot
在发生了故障时,存储一些重要的信息。
从实现上来看,就是读取某些 did 的信息,并存储在非易失性存储介质中。
ExtendedData
常用的几个内置 DataElement 都是 std::uint8 类型的(除了 FDC10),达到 255 之后都不会继续增加。
| Name | Condition | ClearCondition |
|---|---|---|
| OCC1 (CyclesSinceLastFailed) |
报告 failed 之后的每次操作循环重启都 +1 也就是每次操作循环重启时,如果此时 bit1 为 1 并且 OCC1 为零, 或者 OCC1 不为 0 并且 bit1 为 0,才 + 1 |
1. 0x14 服务 2. 老化成功 3. 上报 failed |
| OCC3 (CyclesSinceFirstFailed) |
首次报告 failed 之后的每次操作循环重启都 +1 也就是每次操作循环重启时, 检查 bit5 是否为 1,如果为 1 的话,则 +1 |
1. 0x14 服务 2. 老化成功 |
| OCC4 (FailedCycles) |
当前操作循环首次报告 failed 之后,就 +1 也就是当 bit1 从 0 变为 1 时,才 + 1 |
1. 0x14 服务 2. 老化成功 |
| FDC10 | 当报告 failed 之后,变为 127 当报告 passed 之后,变为 -128 |
1. 0x14 服务 2. 老化成功 3. 操作循环重启 |
在 uds 侧的 dtc,confirmed 的 threshold 一般都是 1。
OCC1 与老化计数的关系:假设老化计数配的为 10,那么当 occ1 变为 11 的那一刻,才会彻底清除故障信息
注:实际上存在一些内置 dataelement 来做拓展数据的,但目前没有看到厂商用过(或许是因为本质上,是可以归纳为快照数据的)
0x10
在 UDS 的规范中,定义了会话状态的概念。会话状态可以简单的理解为是当前的 ECU 处于某种会话模式下。
会话模式的作用,主要是为了限制服务的使用。比如说在做诊断应用的设计的时候,可以指定某个服务必须要在某些指定的会话状态下执行。其中 0x10 服务便是用来切换会话的。
根据 14229 的规范,0x10 的 request message 格式为:
| 数值位 | 参数名字 | 可选值 | 是否为必选项 |
|---|---|---|---|
| #1 | 服务 id | 0x10 | 是 |
| #2, #3 | 会话 id | 0x00-0xFF | 是 |
根据 14229 的规范,0x10 的 positive response message 格式为:
| 数值位 | 参数名字 | 可选值 | 是否为必选项 |
|---|---|---|---|
| #1 | 服务 id + positive 偏移量 | 0x50 | 是 |
| #2, #3 | 会话 id | 0x00-0xFF | 是 |
| #4, #5 | p2 server 定时器 | 0x0000-0xFFFF | 是 |
| #6, #7 | p2* server 定时器 | 0x0000-0xFFFF | 是 |
0x11
该服务从字面意思上理解,就是用来重启 ECU 的。而重启有不同的类型,具体的重启类型可以参见子服务。
规范中并没有定义在发送了 0x11 的 positive response 之后,到真正重启之间,ECU 的行为。但推荐在这个期间 ECU 不要解说任何的 request 或是发送任何的 response。
根据 14229 的规范,0x11 的 request message 格式为:
| 数值位 | 参数名字 | 可选值 | 是否为必选项 |
|---|---|---|---|
| #1 | 服务 id | 0x11 | 是 |
| #2 | 子服务 id | 0x00-0xFF | 是 |
而其中具体的子服务,在 14229 的规范中,有定为以下几种:
| 子服务 id | 含义 |
|---|---|
| 0x01 | HardReset,硬件复位,模拟通常在服务器与其电源断开后执行的通电/启动顺序。简单的理解为就是整个 ECU 重启了。有可能会导致易失性存储和非易失性存储失效 |
| 0x02 | keyOffOnReset,点火循环复位,模拟关机顺序(即中断开关电源)。有点类似于驾驶员用钥匙给汽车关闭后又重新点火的过程。其中非易失性存储将会被保存,易失性存储会被重置 |
| 0x03 | softReset,软复位,简单理解就是将应用程序重启 |
| 0x04 | enableRapidPowerShutDown,适用于非点火供电而仅为电池供电的ECU。因此,关机会迫使睡眠模式关闭,而不是关闭电源。睡眠意味着关闭电源,但仍准备唤醒(电池供电)。子功能的目的是减少在点火开关进入关闭位置后的ECU的备用时间。 |
| 0x05 | disableRapidPowerShutDown,关闭 0x04 服务 |
根据 14229 的规范,0x11 的 positive response message 格式为:
| 数值位 | 参数名字 | 可选值 | 是否为必选项 |
|---|---|---|---|
| #1 | 服务 id + positive 偏移量 | 0x51 | 是 |
| #2 | 子服务 id | 0x00-0x7F | 是 |
| #3 | powerDownTime | 0x00-0xFF | 当子服务为 0x04 的时候才会有该项 |
0x27
该服务是用来解锁安全等级的。安全等级和会话等级是类似的概念,都是用来限制服务需要在指定的环境下执行。但与会话等级不同的是,会话等级一问一答便可以切换会话,而安全等级则需要先请求安全种子,计算key,比较key,之后再判断是否可以解锁安全等级。
0x27 是带有子服务的 UDS 服务,其中子服务为 0x01-0x41 之间的奇数的,都是 requestSeed 请求种子的服务;子服务为 0x02-0x42 之间的偶数的,都是 sendKey 发送 key 值。
其实,这里的子服务是一一对应的。比如说 子服务id 为 0x01 的 requestSeed 服务,那么就需要对应子服务id 为 0x02 的 sendkey 服务,即 requestSeed 的子服务 id,是其对应的
根据 14229 的规范,0x27 的 request message ,其中子服务为 requestSeed 的报文结构为:
| 数值位 | 参数名字 | 可选值 | 是否为必选项 |
|---|---|---|---|
| #1 | 服务 id | 0x27 | 是 |
| #2 | 子服务 id | 0x01,0x03,0x05,0x07-0x7D | 是 |
| #3…#n | 具体数据 | 0x00-0xFF | 否 |
根据 14229 的规范,0x27 的 request message ,其中子服务为 sendKey 的报文结构为:
| 数值位 | 参数名字 | 可选值 | 是否为必选项 |
|---|---|---|---|
| #1 | 服务 id | 0x27 | 是 |
| #2 | 子服务 id | 0x02,0x04,0x06,0x08-0x7E | 是 |
| #3…#n | securityKey | 0x00-0xFF | 是 |
根据 14229 的规范,0x27 的子服务 requestSeed 的 positive response message 格式为:
| 数值位 | 参数名字 | 可选值 | 是否为必选项 |
|---|---|---|---|
| #1 | 服务 id + positive 偏移量 | 0x67 | 是 |
| #2 | 子服务 id | 0x01,0x03,0x05,0x07-0x7D | 是 |
| #3…#n | securitySeed | 0x00-0xFF | 是 |
根据 14229 的规范,0x27 的子服务 sendKey 的 positive response message 格式为:
| 数值位 | 参数名字 | 可选值 | 是否为必选项 |
|---|---|---|---|
| #1 | 服务 id + positive 偏移量 | 0x67 | 是 |
| #2 | 子服务 id | 0x02,0x04,0x06,0x08-0x7E | 是 |
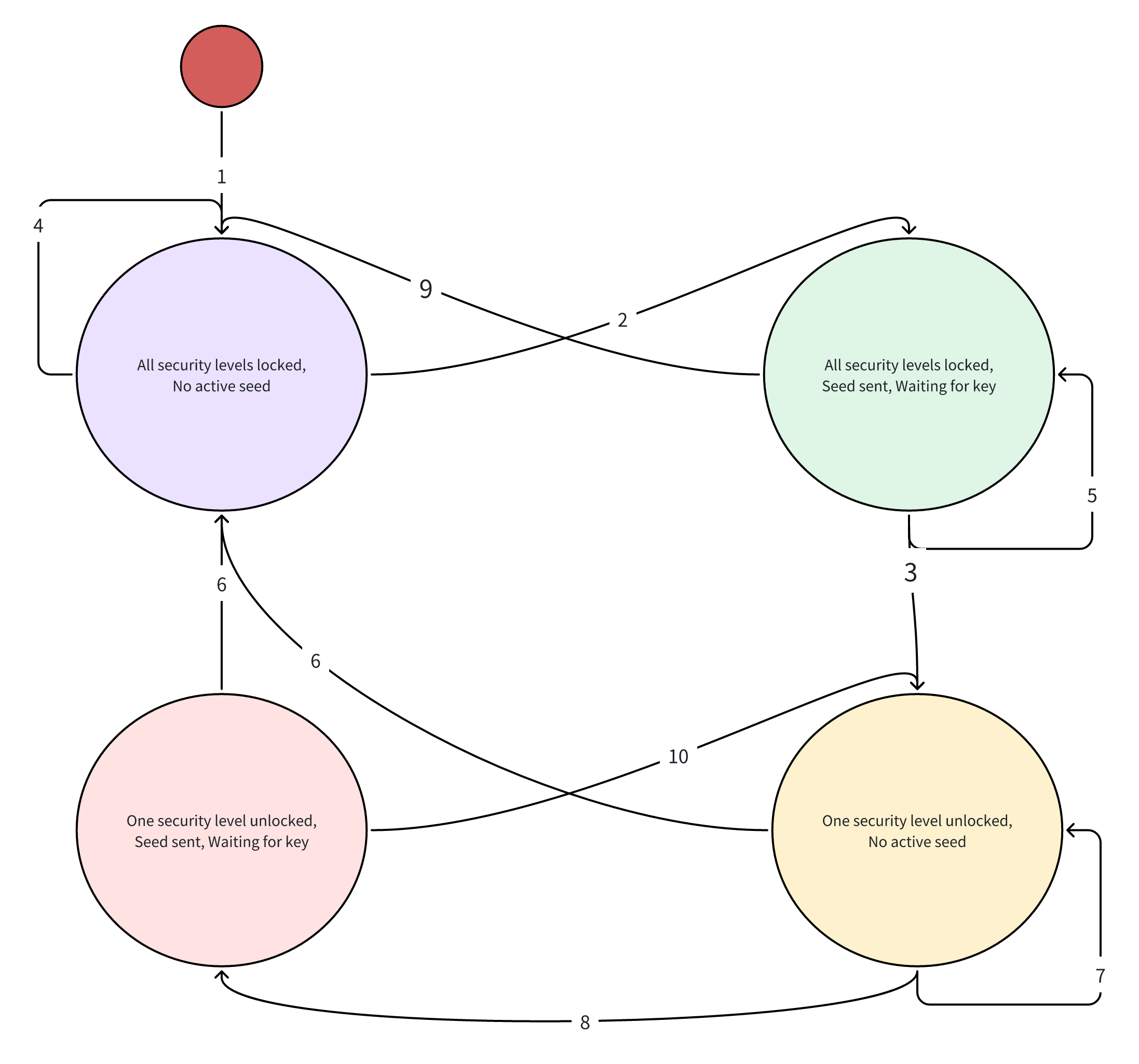
Situation 1
当前处于 no actived seed && level unlocked 状态
- 刚上电

Situation 2
当前处于 no actived seed && level locked 状态
- 收到 L1 的 requestSeed(奇数服务),变为 wait key 状态

Situation 3
当前处于 wait key 状态,此前收到 L1 的 requestseed
- 收到 L1 的 sendkey(偶数服务),清空计数器,切换安全等级,变为 level unlocked && no actived seed 状态

Situation 4
当前处于 no actived seed && level locked 状态
收到 L1 的requestSeed(奇数服务),长度错误,返回 NRC13,状态依然为 no actived seed 状态
收到 L2 的 sendKey(偶数服务),序列错误,返回 NRC24,状态依然为 no actived seed 状态
收到 L1 的 requestSeed(奇数服务),当前处于定时状态,返回 NRC37,状态依然为 no actived seed 状态
报文的 total or subfunction check failed,回复对应 NRC,状态依然为 no active seed 状态

Situation 5
当前处于 wait key 状态
收到 requestSeed,生成新的 seed 并返回,状态依然为 wait key 状态
需要注意的是,不管此前 requestSeed 的安全等级,和当前 requestSeed 的安全等级是否一致,请求了就会回复 seed,并进入最近一次安全等级的 wait key 状态

Situation 6
当已经解锁安全等级 L1 时
- 会话切换,将当前状态切换为未解锁状态

Situation 7
当已经解锁安全等级 L1 时
收到 L2 的 sendkey(偶数服务),回复 NRC24,不增加计数器,状态依然为 no actived seed 状态
收到 L1 的 requestseed(奇数服务),回复全零的 seed,状态依然为 no actived seed 状态
报文的 total or subfunction check failed,回复对应 NRC,状态依然为 no active seed 状态

Situation 8
当已经解锁安全等级 L1 时
- 收到 L2 的 requestseed(奇数服务),回复正常 seed,切换状态为 wait key 状态

Situation 9
未解锁任何安全等级,收到安全等级 L1 的 getseed,继而处于 wait key 状态
收到 L1 的 sendkey(偶数服务),key 错误,增加 L1 的失败计数器(没到阈值),回复 NRC35,切换为 no actived seed 状态
收到 L1 的 sendkey(偶数服务),key 错误,增加 L1 的失败计数器(达到阈值),开启定时器,回复 NRC36,切换为 no actived seed 状态
收到 L2 的 sendkey(偶数服务),增加 L1 的失败计数器,回复 NRC24,切换为 no actived seed 状态
收到 L1 的 sendkey(偶数服务),长度检查错误,增加 L1 的失败计数器,回复 NRC13,切换 no actived seed 状态
会话切换或者超时,切换为 no actived seed 状态
报文的 total or subfunction check failed,回复对应 NRC,切换为 no actived seed 状态

Situation 10
当前已经解锁安全等级 L1,收到安全等级 L2 的 getseed,继而处于 wait key 状态
收到 L1 的 requestseed(奇数服务),回复全零种子,切换为 no actived seed 状态
收到 L2 的 sendkey(偶数服务),解锁成功,清空计数器,更新安全等级,切换为 no actived seed 状态
收到 L2 的 sendkey(偶数服务),key 错误,增加 L2 的失败计数器(没到阈值),回复 NRC35,切换为 no actived seed 状态
收到 L2 的 sendkey(偶数服务),key 错误,增加 L2 的失败计数器(达到阈值),开启定时器,回复 NRC36,切换为 no actived seed 状态
收到 L3 的 sendkey(偶数服务),增加 L2 的失败计数器,回复 NRC24,切换为 no actived seed 状态
收到 L2 的 sendkey(偶数服务),长度检查错误,增加 L2 的失败计数器,回复 NRC13,切换 no actived seed 状态
报文的 total or subfunction check failed,回复对应 NRC,切换 no actived seed 状态

Total

0x28
0x28 服务是用来打开或者关闭某类报文信息的发送和接收功能。
根据 14229 的规范,0x28 的 request message 的报文结构如下所示。
| 数值位 | 参数名字 | 可选值 | 是否为必选项 |
|---|---|---|---|
| #1 | 服务 id | 0x28 | 是 |
| #2 | 子服务 id | 0x00-0xFF | 是 |
| #3 | communicationType,消息类型 | 0x00-0xFF | 是 |
| #4 | nodeIdentificationNumber | 0x00-0xFF | 否,当 communicationType 是 04 或者 05 的时候,才需要填写该参数 |
| #5 | nodeIdentificationNumber | 0x00-0xFF | 否,当 communicationType 是 04 或者 05 的时候,才需要填写该参数 |
根据 14229 的规范,目前支持的 subfunction 有:
| 子服务 id | 含义 |
|---|---|
| 0x00 | enableRxAndTx,启用对某种消息的发送和接收 |
| 0x01 | enableRxAndDisableTx,启用对某种消息的接受,禁用对某种消息的发送 |
| 0x02 | disableRxAndEnableTx,禁用对某种消息的接收,启用对某种消息的发送 |
| 0x03 | disableRxAndTx,禁用对某种消息的接收和发送 |
| 0x04 | enableRxAndDisableTxWithEnhancedAddressInformation,表示寻址总选需要切换到诊断调度模式 |
| 0x05 | enableRxAndTxWithEnhancedAddressInformation,表示寻址总线需要切换到应用程序调度模式 |
而对于 communicationType,具体在 14229 中表 B.1 中有详细的赘述,更多细节可以关注 ISO 14229 的规范。
根据 14229 的规范,0x28 的 positive response message 格式为:
| 数值位 | 参数名字 | 可选值 | 是否为必选项 |
|---|---|---|---|
| #1 | 服务 id + positive 偏移量 | 0x68 | 是 |
| #2 | 子服务 id | 0x00-0x7F | 是 |
0x29
认证主要分为 APCE 和 ACR,a 核上的协议栈一般只支持 APCE。
APCE 的全称 Authentication with PKI Certificate Exchange,又分为单向认证和双向认证
ACR 的全称 Authentication with Challenge-Response
按照 14229 的规范,支持的子服务如下所示:
| 子服务名称 | 作用 |
|---|---|
| 0x00 deAuthenticate | 主动结束认证状态 |
| 0x01 verifyCertificateUnidirectional | 单向认证(为 APCE 下的子服务) |
| 0x02 verifyCertificateBidirectional | 双向认证(为 APCE 下的子服务) |
| 0x03 proofOfOwnership | 所有权证明(为 APCE 下的子服务) |
| 0x04 transmitCertificate | 传输证书(为 APCE 下的子服务) |
| 0x05 requestChallengeForAuthentication | (为 ACR 下的子服务) |
| 0x06 verifyProofOfOwnershipUnidirectional | (为 ACR 下的子服务) |
| 0x07 verifyProofOfOwnershipBidirectional | (为 ACR 下的子服务) |
| 0x08 authenticationConfiguration | 表示当前协议栈支持的认证,是 APCE 还是 ACR |
单向认证:
0x01 服务,传递 client certificate 和 client challenge;server 回复 server challenge 和 server ephemeral public key
再使用 0x03 服务,传递 client proofOfOwnershipClient 和 client ephemeral public key;server 回复 SessionKeyInfo
0x3E
该服务适用于保持外部的 client(上位机或是诊断脚本)与诊断 server 之间的活跃状态。而在实际的作用中,更多的是为了保持当前诊断会话的状态。(因为我们知道 s3 timer 如果在这个时间内都没有新的连接进入,那么就会导致会话切换回默认会话状态)
根据 14229 的规范,0x3E 的 request message 的报文结构如下所示。
| 数值位 | 参数名字 | 可选值 | 是否为必选项 |
|---|---|---|---|
| #1 | 服务 id | 0x3E | 是 |
| #2 | 子服务 id | 0x00/0x80 | 是 |
注:在子服务 id 中,其中的 Bit7,也就是第八位,当为 0 的时候,表示为需要发送肯定响应,而为1的时候,则需要抑制肯定响应
根据 14229 的规范,目前支持的 subfunction 有
| 子服务 id | 含义 |
|---|---|
| 0x00 | zeroSubFunction |
根据 14229 的规范,0x3E 的 positive response message 格式为:
| 数值位 | 参数名字 | 可选值 | 是否为必选项 |
|---|---|---|---|
| #1 | 服务 id + positive 偏移量 | 0x7E | 是 |
| #2 | 子服务 id | 0x00 | 是 |
0x85
该服务用于表示是否开启 DEM 模块的报告。需要注意的是,按照 14229 的规范,如果切换到了默认会话,是需要开启 DEM 模块的报告的
根据 14229 的规范,0x85 的 request message 的报文结构如下所示。
| 数值位 | 参数名字 | 可选值 | 是否为必选项 |
|---|---|---|---|
| #1 | 服务 id | 0x85 | 是 |
| #2 | 子服务 id | 0x01/0x02 | 是 |
根据 14229 的规范,0x85 的 positive response message 格式为:
| 数值位 | 参数名字 | 可选值 | 是否为必选项 |
|---|---|---|---|
| #1 | 服务 id + positive 偏移量 | 0xC5 | 是 |
| #2 | 子服务 id | 0x01/0x02 | 是 |
0x86
TODO:很少看到有客户使用这个服务,后续需要用到的时候,再进行深入的了解。
0x22
该服务是用来读取一个或者多个 did 对应的数据的。did 的全程是 dataIdentifier,它是由一个 uint16 和一连串二进制数据组成的,可以简单的理解为键值对的关系。此处的 uint16 为 did 号。
而读取 did 的这个服务,可以理解是,外部的诊断仪传入 did 号,诊断 server 便根据报文中的 did 号,返回对应的数据。
根据 14229 的规范,0x22 的 request message 的报文结构如下所示。
| 数值位 | 参数名字 | 可选值 | 是否为必选项 |
|---|---|---|---|
| #1 | 服务 id | 0x22 | 是 |
| #2,#3 | did | 0x00-0xFF | 是(每次 22 服务的请求中,至少要有一个 did) |
| .. #n-1,#n | did | 0x00-0xFF | 否 |
根据 14229 的规范,0x22 的 response message 的报文结构如下所示。
| 数值位 | 参数名字 | 可选值 | 是否为必选项 |
|---|---|---|---|
| #1 | 服务 id + positive 偏移量 | 0x62 | 是 |
| #2,#3 | did | 0x00-0xFF | 是(每次 22 服务的请求中,至少要有一个 did) |
| #4..#(k-1)+4 | Did record,为 did 对应的数据 | 0x00-0xFF | 是(did 对应的数据至少为一个字节) |
| #n-(0-1)-2,#n-(o-1)-1 | did | 0x00-0xFF | 否(至少有一个 did 可读就可以了) |
| #n-(o-1)..#n | Did record,为did对应的数据 | 0x00-0xFF | 否(至少有一个 did 可读就可以了) |
0x2A
该服务允许外部的诊断仪发送周期性读取一个或是多个 did 的请求。
在 14229 的规范中,每次 2A 服务传入的 did 数据只包含低两位。其中的高两位固定为 0xF2。
根据 14229 的规范,0x2A 的 request message 的报文结构如下所示。
| 数值位 | 参数名字 | 可选值 | 是否为必选项 |
|---|---|---|---|
| #1 | 服务 id | 0x2A | 是 |
| #2 | transmissionMode,表示传输的速率 | 0x00-0xFF | 是 |
| #3 | periodicDataIdentifier | 0x00-0xFF | 否(可以传入任意数量的 did;如果 transmissionMode 为 stopSending,且后续没有 did 存在时,则表示 client 需要将所有的定时读取的 did 都给取消) |
根据 14229 的规范,0x2A 的 response message 的报文结构如下所示。
| 数值位 | 参数名字 | 可选值 | 是否为必选项 |
|---|---|---|---|
| #1 | 服务 id + positive 偏移量 | 0x6A | 是 |
而周期性返回数据的报文结构如下所示。
| 数值位 | 参数名字 | 可选值 | 是否为必选项 |
|---|---|---|---|
| #1 | periodicDataIdentifier | 0x00-0xFF | 是 |
| #2..#k+2 | Did record,为 did 对应的数据 | 0x00-0xFF | 是(did 对应的数据至少为一个字节) |
0x2C
对于 did 而言,在工具界面配置了当前支持哪些 did,但是存在一种名为 dynamic define by identifier 的 did。这种 did 在工具界面配置,说当前支持这种类型的 did,但是它具体的组成需要由 0x2c 服务来定义。
比如说,已有 did1,did2,did3。其中 did3 是动态 did,那么通过 2c 服务指定,did3 是由 did1 的前四位,加上 did2 的中间四位组成的。
注:在 autosar ap 的规范中,仅支持子服务 id 为 0x01 和 0x03 这两个子服务
根据 14229 的规范,0x2C 的 request message ,子服务为 0x01 的报文结构如下所示。
| 数值位 | 参数名字 | 可选值 | 是否为必选项 |
|---|---|---|---|
| #1 | 服务 id | 0x2C | 是 |
| #2 | SubFunction | 0x01(defineByIdentifier) | 是 |
| #3,#4 | dynamicallyDefinedDataIdentifier | 0xF2/0xF3,0x00-0xFF | 是 |
| #5,#6 | sourceDataIdentifier,表示源 did | 0x00-0xFF | 是(至少要由一个 did 组成) |
| #7 | positionInSourceDataRecord,表示在源头 did 上的偏移量 | 0x01-0xFF | 是(至少要由一个 did 组成) |
| #8 | memorySize | 0x01-0xFF | 是(至少要由一个 did 组成) |
| #n-3,#n-2 | sourceDataIdentifier,表示源 did | 0x00-0xFF | 否 |
| #n-1 | positionInSourceDataRecord,表示在源头 did 上的偏移量 | 0x01-0xFF | 否 |
| #n | memorySize | 0x01-0xFF | 否 |
根据 14229 的规范,0x2C 的 request message ,子服务为 0x03 的报文结构如下所示。
| 数值位 | 参数名字 | 可选值 | 是否为必选项 |
|---|---|---|---|
| #1 | 服务 id | 0x2C | 是 |
| #2 | SubFunction | 0x03(clearDynamicallyDefinedDataIdentifier) | 是 |
| #3,#4 | dynamicallyDefinedDataIdentifier | 0xF2/0xF3,0x00-0xFF | 否(如果没有该项,则表示需要清除所有的 ddid;否则则表示删除某个具体的 ddid) |
根据 14229 的规范,0x2C 的 response message 的报文结构如下所示。
| 数值位 | 参数名字 | 可选值 | 是否为必选项 |
|---|---|---|---|
| #1 | 服务 id + positive 偏移量 | 0x6C | 是 |
| #2 | subfunction | 0x00-0x7F | 是 |
| #3,#4 | dynamicallyDefinedDataIdentifier | 0xF2/0xF3,0x00-0xFF | 否(如果 request 中有 ddid,那么就需要填写此参数,否则则不需要) |
0x2E
该服务是用来写 did 对应的数据的。而对于动态定义的 did 来说,是不能够写入的。
根据 14229 的规范,0x2E 的 request message 的报文结构如下所示。
| 数值位 | 参数名字 | 可选值 | 是否为必选项 |
|---|---|---|---|
| #1 | 服务 id | 0x2E | 是 |
| #2,#3 | dataIdentifier | 0x00-0xFF | 是 |
| #4..#m+3 | dataRecord | 0x00-0xFF | 是,最少应为一个字节 |
根据 14229 的规范,0x2E 的 response message 的报文结构如下所示。
| 数值位 | 参数名字 | 可选值 | 是否为必选项 |
|---|---|---|---|
| #1 | 服务 id + positive 偏移量 | 0x6E | 是 |
| #2,#3 | dataIdentifier | 0x00-0xFF | 是 |
0x14
clearDiagnosticInformation,该服务是用于删除一个或者多个 DTC 对应的数据。当完全删除 DTC 对应的数据,或者不存在对应 DTC 时,需要返回积极响应,如果在 server 中存在多份 DTC 的数据(比如说可能存在备份的情况),那么同样也要将其删除。
根据 14229 的规范,0x14 的 request message 的报文结构如下所示。
| 数值位 | 参数名字 | 可选值 | 是否为必选项 |
|---|---|---|---|
| #1 | 服务 id | 0x14 | 是 |
| #2,#3,#4 | groupOfDTC | 0x00-0xFF | 是 |
| #5 | Memory selection | 0x00-0xFF | 否(为用户自定义的内存序) |
根据 14229 的规范,0x14 的 response message 的报文结构如下所示。
| 数值位 | 参数名字 | 可选值 | 是否为必选项 |
|---|---|---|---|
| #1 | 服务 id + positive 偏移量 | 0x54 | 是 |
0x19
ReadDTCInformation,该服务是用于读取 DTC 相关的数据。
01
reportNumberOfDTCByStatusMask
通过 request 中的状态掩码,返回符合这个状态掩码的 dtc 个数。
其中每个 dtc 的 status 与这个掩码进行 & 操作,都不为 0。
位于 uds 协议的 page 261。
对应的 request 为:
| 数值位 | 参数名字 | 可选值 |
|---|---|---|
| 1 | 服务 id | 0x19 |
| 2 | 子服务 id | 0x01 |
| 3 | Dtc status mask | 0x00-0xFF |
对应的 positive response 为:

DTCStatusAvailabilityMask 表示当前协议栈支持的 dtc status 中的哪些 bit,值 0xff 表示全支持;
DTCFormatIdentifier 表示当前的 dtc 是哪一种 format;
DTCCount 表示 dtc 的个数
02
reportDTCByStatusMask
给定一个状态掩码,返回一个 dtc status 的合集。
表示需要读取处于某个状态的所有 dtc 以及对应的状态,uds 协议的 page 262
其中每个 dtc 的 status 与这个掩码进行 & 操作,都不为 0
| 数值位 | 参数名字 | 可选值 |
|---|---|---|
| 1 | 服务 id | 0x19 |
| 2 | 子服务 id | 0x02 |
| 3 | Dtc status mask | 0x00-0xFF |

59(19+40)
+ 02(subfunctionid)/0a (subfunctionid)
+ DTCStatusAvailabilityMask(表示当前协议栈支持的 dtc status 中的哪些 bit,一个字节)
+ dtc value(3 个字节,大端序列化) + dtc status (1 个字节)(后续一直累加下去)
03
reportDTCSnapshotIdentification
返回所有 dtc 的快照号,
对应 uds 协议的 page 262。
| 数值位 | 参数名字 | 可选值 |
|---|---|---|
| 1 | 服务 id | 0x19 |
| 2 | 子服务 id | 0x03 |

| 数值位 | 参数名字 | 可选值 |
|---|---|---|
| 1 | 服务 id + 偏移量 | 0x59 |
| 2 | 子服务 id | 0x03 |
| 3-5 | dtc value(3 个字节) | 0x000000-0xFFFFFF |
| 6… | record number(1 个字节) | 0x00-0xff |
后续按照 3-5 6 的方式累加下去,
当没有快照数据的时候,后续的数据,从 dtc value 开始,就为空
最少要有一个 record number
04
reportDTCSnapshotRecordByDTCNumber,用于读取某一个 dtc 的某一个快照数据(需要传入快照号),其中当快照号 id 为 ff 的时候,是读取所有的快照数据。
| 数值位 | 参数名字 | 可选值 |
|---|---|---|
| 1 | 服务 id | 0x19 |
| 2 | 子服务 id | 0x04 |
| 3,4,5 | Dtc number,表示需要读取的 dtc 号 | 0x00-0xFF |
| 6 | 快照号 id | 0x00-0xFF |

表示需要获取某个 dtc 指定 record number 的快照数据,uds 协议的 263
59(19+40)
+ 04(subfunctionid)
+dtc value(3 个字节) + dtc status(1 个字节)
+record number(1 个字节,表示当前是哪一个 record) + did number(后续有多少个 did,1 个字节)
+ data identifier(2 个字节,did 的 number) + n 个字节的 did 数据
06
reportDTCExtDataRecordByDTCNumber,用于读取某一个 dtc 的某一个拓展数据(需要传入拓展数据号),其中当拓展数据 id 为 ff 的时候,是读取所有的拓展数据。
| 数值位 | 参数名字 | 可选值 |
|---|---|---|
| 1 | 服务 id | 0x19 |
| 2 | 子服务 id | 0x06 |
| 3,4,5 | Dtc number,表示需要读取的 dtc 号 | 0x00-0xFF |
| 6 | 拓展数据号 id | 0x00-0xFF |

表示需要获取某个 dtc 指定 record number 的拓展数据,uds 协议的 265
59(19+40)
+ 06(subfunctionid)
+dtc value(3 个字节) + dtc status(1 个字节)
+record number(1 个字节,表示当前是哪一个 record) + n 个字节的 拓展数据 数据
07
reportNumberOfDTCBySeverityMaskRecord,回一个符合条件的 dtc 数。
其中 dtc 的 status 要和 statusmask 做位运算(&)后不为 0,
dtc 的 severitymask 要和 severitymask 做位运算(&)后不为 0。
| 数值位 | 参数名字 | 可选值 |
|---|---|---|
| 1 | 服务 id | 0x19 |
| 2 | 子服务 id | 0x07 |
| 3 | DTCSeverityMask | 0x00-0xFF |
| 4 | DTCStatusMask | 0x00-0xFF |

对应的正响应为
| 数值位 | 参数名字 | 可选值 |
|---|---|---|
| 1 | 服务 id + 偏移量 | 0x59 |
| 2 | 子服务 id | 0x07 |
| 3 | DTCStatusAvailabilityMask(表示当前协议栈支持的 dtc status 中的哪些 bit) | 0x00-0xFF |
| 4 | DTCFormatIdentifier(表示当前的 dtc 是那种 format 的,一个字节) | 具体参考规范细节 |
| 5-6 | dtc counter(个数,两个字节) | 0x00-0xFF |
0a
reportSupportedDTCs,用于读取当前支持的所有 dtc。表示需要读取当前所有的 dtc 以及对应的状态,uds 协议的 page 262
| 数值位 | 参数名字 | 可选值 |
|---|---|---|
| 1 | 服务 id | 0x19 |
| 2 | 子服务 id | 0x0a |

59(19+40)
+ 0a (subfunctionid)
+ DTCStatusAvailabilityMask(表示当前协议栈支持的 dtc status 中的哪些 bit,一个字节)
+ dtc value(3 个字节,大端序列化) + dtc status (1 个字节)(后续一直累加下去)
15
reportDTCWithPermanentStatus 15 表示需要读取处于永久状态的 dtc 的状态,后续将被 55 子服务替代

59(19+40)
+ 02(subfunctionid)/0a (subfunctionid)
+ DTCStatusAvailabilityMask(表示当前协议栈支持的 dtc status 中的哪些 bit,一个字节)
+ dtc value(3 个字节,大端序列化) + dtc status (1 个字节)(后续一直累加下去)
0x31
该服务的全称为 routineControl。在介绍这个服务之前需要介绍 routineIdentifier,为一个 uint16 的值,表示某一个 routine。
而服务 routineControl 表示的是外部的诊断仪或是脚本,想让诊断 server(或是 ECU)执行一段此前已经定义好了的代码逻辑,比如常见的擦除内存,重置或是修改某个参数等。
如果从常见的网络模型上看,可以简单的立即为 routine 就是某个函数,当传入 0x31 0x01 的时候,就是让程序执行某段代码;当传入 0x31 0x02 的时候,就是让程序停止执行某段代码;当传入 0x31 0x03 的时候,就是获取这段代码执行结果的返回值。
根据 14229 的规范,0x31 的 request message 的报文结构如下所示。
| 数值位 | 参数名字 | 可选值 | 是否为必选项 |
|---|---|---|---|
| #1 | 服务 id | 0x31 | 是 |
| #2 | subFuntcion | 0x00-0xFF | 是 |
| #3,#4 | routineIdentifier | 0x00-0xFF | 是 |
| #5..#n | routineControlOptionRecord | 0x00-0xFF | 否(该部分的内容由用户自行定义) |
根据 14229 的规范,目前支持的 subfunction 有
| 子服务 id | 含义 |
|---|---|
| 0x01 | startRoutine,该服务是用于启动某个 routine |
| 0x02 | stopRoutine,该服务是用于停止某个 routine |
| 0x03 | requestRoutineResults,该服务是用于获取某个 routine 运行得到的结果 |
根据 14229 的规范,0x31 的 response message 的报文结构如下所示。
| 数值位 | 参数名字 | 可选值 | 是否为必选项 |
|---|---|---|---|
| #1 | 服务 id + positive 偏移量 | 0x71 | 是 |
| #2 | routineControlType,为对应的子服务 | 0x00-0x7F | 是 |
| #3,#4 | routineIdentifier | 0x00-0xFF | 是 |
| #5 | routineInfo | 0x00-0xFF | 否(该参数由不同的协议及车厂共同实现) |
| #6…#n | routineStatusRecord | 0x00-0xFF | 否 |
0x34
服务名为 requestDownload。此处需要注意的是,UDS 提供了服务用于数据的传输,而在具体数据的传输上,是需要先告知当前的数据流走向的。
requestDownload 表示数据是从 client 传输到 server 上,即上位机传输给 ECU。
根据 14229 的规范,0x34 的 request message 的报文结构如下所示。
| 数值位 | 参数名字 | 可选值 | 是否为必选项 |
|---|---|---|---|
| #1 | 服务 id | 0x34 | 是 |
| #2 | dataFormatIdentifier | 0x00-0xFF | 是 |
| #3 | addressAndLengthFormatIdentifier | 0x00-0xFF | 是 |
| #4..#(m-1)+4 | memoryAddress | 0x00-0xFF | 是(最少需要有一个字节) |
| #n-(k-1)..#n | memorySize | 0x00-0xFF | 是(最少需要有一个字节) |
dataFormatIdentifier 需要分为两部分理解:
Bit7-4 表示数据的压缩方法
Bit3-0 表示数据的加密方法
如果为 0x00,则表示传输的数据既不需要加密,也不需要压缩。具体的压缩和加密方法,由主机厂自行定义。
adderssAndLengthFormatIdentifier 也需要分两部分来理解:
Bit7-4 表示的是 memorySize 所需的字节数
Bit3-0 表示的是 memoryAddress 所需的字节数
memoryAddress 表示的是当前的数据具体要写在哪一个内存地址开始的位置。
memorySize 表示传输数据块的大小。
ECU 需要使用该参数进行判断,最后返回给用户每次可以传输数据的最大大小,如果用户使用了数据压缩,那么此处的大小是压缩前还是压缩后的,需要厂商自行决定。
根据 14229 的规范,0x34 的 response message 的报文结构如下所示。
| 数值位 | 参数名字 | 可选值 | 是否为必选项 |
|---|---|---|---|
| #1 | 服务 id + positive 偏移量 | 0x74 | 是 |
| #2 | lengthFormatIdentifier | 0x00-0xF0 | 是 |
| #3,#n | maxNumberOfBlockLength | 0x00-0xFF | 是 |
lengthFormatIdentifier 需要分为两部分理解:
Bit7-4 表示后续 maxNumberOfBlockLength 的长度
Bit3-0 为 0,具体的内容为 ISO 保留
maxNumberOfBlockLength 表示后续的 0x36(transferData)需要传输数据内容的大小最大为多少。
0x35
服务名为 requestUpload。此处需要注意的是,UDS 提供了服务用于数据的传输,而在具体数据的传输上,是需要先告知当前的数据流走向的。
requestUpload 表示数据是从 server 传输到 client 上,即从 ECU 传输给上位机。
根据 14229 的规范,0x35 的 request message 的报文结构如下所示。
| 数值位 | 参数名字 | 可选值 | 是否为必选项 |
|---|---|---|---|
| #1 | 服务 id | 0x35 | 是 |
| #2 | dataFormatIdentifier | 0x00-0xFF | 是 |
| #3 | addressAndLengthFormatIdentifier | 0x00-0xFF | 是 |
| #4..#(m-1)+4 | memoryAddress | 0x00-0xFF | 是(最少需要有一个字节) |
| #n-(k-1)..#n | memorySize | 0x00-0xFF | 是(最少需要有一个字节) |
其中关于 dataFormatIdentifier,addressAndLengthFormatIdentifier,memoryAddress,memorySize 的描述,
可以完全参见0x34中的描述。
根据 14229 的规范,0x35 的 response message 的报文结构如下所示。
| 数值位 | 参数名字 | 可选值 | 是否为必选项 |
|---|---|---|---|
| #1 | 服务 id + positive 偏移量 | 0x75 | 是 |
| #2 | lengthFormatIdentifier | 0x00-0xF0 | 是 |
| #3,#n | maxNumberOfBlockLength | 0x00-0xFF | 是 |
lengthFormatIdentifier 需要分为两部分理解:
Bit7-4 表示后续 maxNumberOfBlockLength 的长度
Bit3-0 为 0,具体的内容为 ISO 保留
而 maxNumberOfBlockLength 则表示后续的 0x36(transferData)需要传输数据内容的大小最大为多少。
0x36
在介绍完了 0x34 和 0x35 这两个服务之后,可以发现这两个服务都是用来表示后续具体传输数据流的走向,而具体数据的传输,就是用服务 0x36 进行传输的
根据 14229 的规范,0x36 的 request message 的报文结构如下所示。
| 数值位 | 参数名字 | 可选值 | 是否为必选项 |
|---|---|---|---|
| #1 | 服务 id | 0x36 | 是 |
| #2 | blockSequenceCounter | 0x00-0xFF | 是 |
| #3..#n | transferRequestParameterRecord | 0x00-0xFF | 否(如果此时是 0x34 对应的数据传输,就必须要有该参数) |
blockSequenceCounter 是从 01 开始计数的,是用来计算当前已经传输数据的大小的。该值是为了保证数据的顺序及完整性传输。
如果循环至 0xFF,则会回到 0x00。
根据 14229 的规范,0x36 的 response message 的报文结构如下所示。
| 数值位 | 参数名字 | 可选值 | 是否为必选项 |
|---|---|---|---|
| #1 | 服务 id + positive 偏移量 | 0x76 | 是 |
| #2 | blockSequenceCounter | 0x00-0xFF | 是 |
| #3,#n | transferResponseParameterRecord | 0x00-0xFF | 否(如果此时是 0x35 对应的数据传输,就必须要有该参数) |
0x37
requestTransferExit 是用于表示当前数据传输的终止的。
根据 14229 的规范,0x37 的 request message 的报文结构如下所示。
| 数值位 | 参数名字 | 可选值 | 是否为必选项 |
|---|---|---|---|
| #1 | 服务 id | 0x37 | 是 |
| #2..#n | transferRequestParameterRecord | 0x00-0xFF | 否(为用户自定义数据) |
根据 14229 的规范,0x37 的 response message 的报文结构如下所示。
| 数值位 | 参数名字 | 可选值 | 是否为必选项 |
|---|---|---|---|
| #1 | 服务 id + positive 偏移量 | 0x77 | 是 |
| #2..#n | transferResponseParameterRecord | 0x00-0xFF | 否(为用户自定义数据) |
0x38
RequestFileTransfer,该服务是用来传输文件或者文件夹。根据规范,目前仅支持 6 种 mode: